1711 図面出力
概要
メインウィンドウに表示したP&ID図面を出力することができます。出力は、印刷する方法と、DWGまたはDXFファイルにエクスポートする方法があります。
図面を印刷する
-
Luを開きます。
-
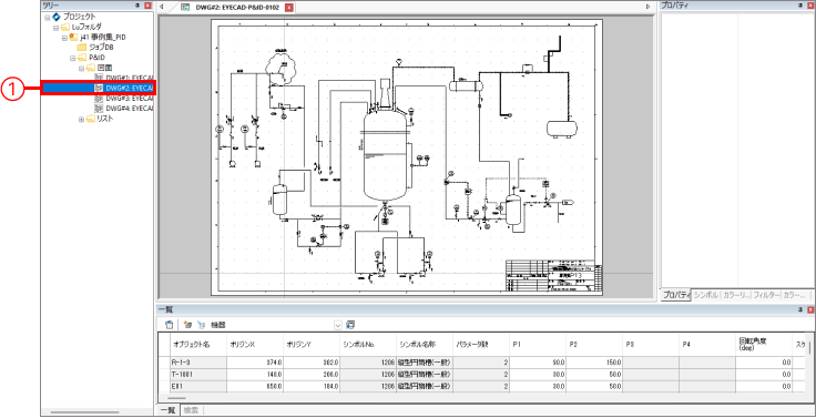
ツリーウィンドウで印刷したい図面(①)をダブルクリックし、メインウィンドウに図面を表示します。

-
印刷内容と印刷設定を確認します。
印刷プレビューで印刷内容を確認する
ホームタブの[印刷]の▼/[ファイル]メニューの[印刷]から[印刷プレビュー]をクリックします。
図面の画面に戻る場合は、[印刷プレビュー]タブの[閉じる](①)または印刷プレビュー画面の②をクリックします。
印刷設定を確認する
ホームタブの[印刷]の▼/[ファイル]メニューの[印刷]から[印刷設定]をクリックします。
表示される[プリンターの設定]ダイアログで、設定内容を確認/変更します。
-
ホームタブの[印刷]/[ファイル]メニューの[印刷]から[印刷]をクリックします。
図面をエクスポートする
-
Luを開きます。
-
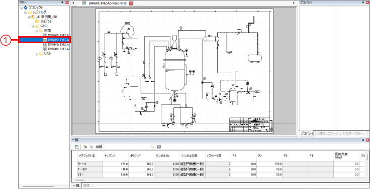
ツリーウィンドウで印刷したい図面(①)をダブルクリックし、メインウィンドウに図面を表示します。

-
ホームタブの[エクスポート]/[ファイル]メニューから[エクスポート]をクリックします。
-
[名前を付けて保存]ダイアログが表示され、所定の場所にDWG,DXFまたはPDFファイルを出力できます。
出力ファイルの種類は、ダイアログの[ファイルの種類]で選択できます。
注意
- EYEPIDの図面はEYECAD専用のフォントgkanji.shxを使用しています。このフォントはEYECADインストールフォルダの下のeyx\Config(デフォルトでc:\EYECAD\eyx\Config)に置いてあります。他の2D CADで表示する場合、必要であればこのフォントファイルを使用する2D CADのフォントフォルダにコピーしてお使いください。
